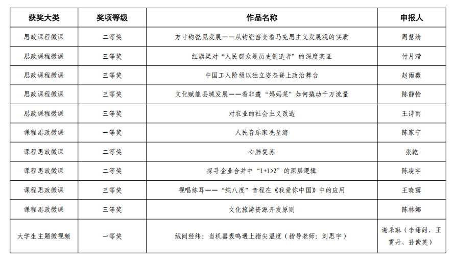
近日,2025年度河南省大思政微课(微视频)征集活动评选结果正式公布,我校选送的作品表现优异,共11项作品获奖。其中,思政课程微课类作品获得二等奖1项、三等奖4项,课程思政微课类作品获得一等奖1项、二等奖2项、三等奖2项,大学生主题微视频类作品获得一等奖1项。

本次活动由河南省社会科学界联合会、共青团河南省委、河南省高等教育学会联合主办,吸引全省高校踊跃参与。我校高度重视、精心组织,广泛动员师生立足专业特色,深度挖掘思政元素,认真打磨创作作品。经单位推荐、学校评审等环节,最终遴选多部作品参加活动。
此次多项作品获奖,既是我校坚持落实立德树人根本任务、持续推进思政课程与课程思政协同育人的生动体现,也充分展现了我校“大思政课”建设与思政教育改革创新的扎实成效。下一步,我校将以此次活动为新起点,持续深化“大思政”育人格局建设,不断创新思政教育载体与形式,充分发挥获奖作品的示范引领作用,推动思政教育走深走实、入脑入心,助力学校人才培养质量提质增效。