当前位置: 首页   >   科研工作   >   科研动态   >   正文

【项目公示】河南省教育科学“十五五”规划2026年度一般课题申报拟推荐名单公示

发布时间:2026-03-30   浏览次数:次   作者:王一柳   复审:宁珂   终审:杨存博   摄影:   来源:科研处

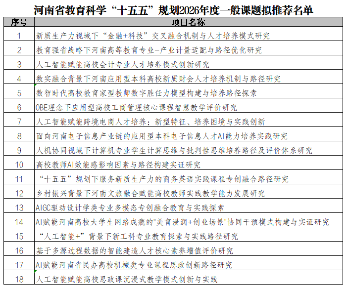
根据河南省教育厅办公室下发《河南省教育厅办公室关于开展河南省教育科学“十五五”规划2026年度一般课题申报工作的通知》(教办教科〔2026〕62号)文件和《郑州升达经贸管理学院科研项目推荐办法》文件相关要求及申报程序,经个人申报,形式审查、学院评审推荐,结合2025年各学院立项比例,现拟推荐18项课题报送河南省教育厅,公示时间为3月30日-4月1日。公示期内,若对拟推荐项目有异议,请以书面形式实名向科研处反映。

联系人:王老师  联系电话:62436416

科研处

2026年3月30日

版权所有 2017 郑州升达经贸管理学院  科研处   地址:行政楼四楼南侧402   联系电话:(0371)62436416  E-mail:keyanchu@shengda.edu.cn